IR.21 Roaming Database Management System

IR.21 Roaming Database Management system
Spartified IR.21 Roaming Database Management System serves as an intermediary layer between GSMA RAEX IR.21 data inflow from partner MNOs and Internal Network and VAS elements, providing automated data processing, validation, storage and export for configuration management
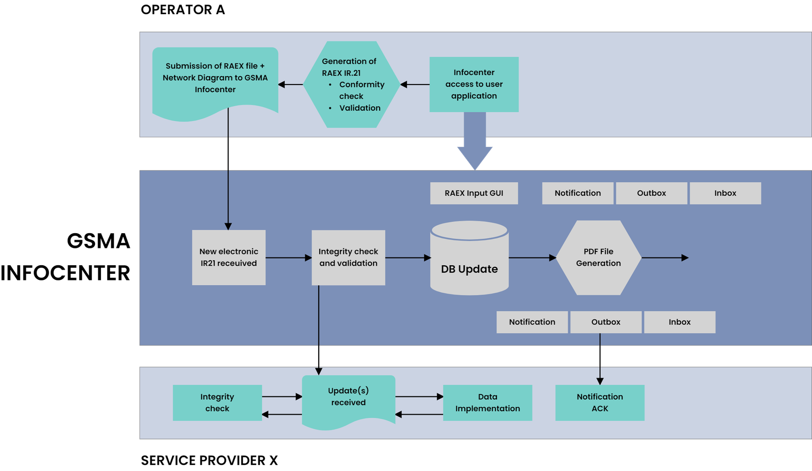
IR.21 Exchange Process Between MNOs
  • Each MNO maintains a unique IR.21 document containing network-specific information
  • The IR.21 exchange process enables MNOs to share critical roaming information through standardized mechanisms
  • Documents are submitted and accessed through GSMA's RAEX service
  • Information is exchanged in standardized formats (XML, PDF etc.)
  • Updates are distributed to all roaming partners when network changes occur
  • Partners implement configuration changes based on received IR.21 updates
Key Features
Key Advantages
Key Use Cases
Product Screen shots
Want to receive news and updates?
linkedin facebook pinterest youtube rss twitter instagram facebook-blank rss-blank linkedin-blank pinterest youtube twitter instagram